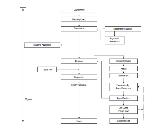
IP SYSTEM IN JAPAN ITOH Patent Attorney Corporation Home IP SYSTEM IN JAPAN Procedures for Desig… Procedures for Design Application IP SYSTEM IN JAPAN Procedures for Patent Application Procedures for Utility Model Procedures for Design Application Procedures for Trademark(Servicemark) Application